한빛미디어 <나는 리뷰어다> 활동을 위해서 책을 제공받아 작성된 서평입니다.
아키텍트 첫걸음(한빛미디어, 2025)

책 소개
저자 : 요네쿠보 다케시(米久保剛 著)
역자 : 조다롱
제목 : 아키텍트 첫걸음
출판사 : 한빛미디어
출간 연도 : 2025.07.
원서명 : ア-キテクトの敎科書 ?値を生むソフトウェアのア-キテクチャ構築 (SHOEISHA, 2024.07.)
페이지 : 304쪽
아키텍트 첫걸음 - 예스24
아키텍트, 누구나 될 수 있지만 아무나 될 수 없다 가치 있는 아키텍처를 만드는 진짜 아키텍트로 가는 첫걸음『아키텍트 첫걸음』은 아키텍트가 알아야 할 핵심 개념부터 실무 적용까지, 아키
www.yes24.com
https://www.yes24.com/product/goods/149853030
아키텍트는 흔히 '아키텍처를 정하고 문서화하며 적절한 구현방법을 책임지는 역할을 한다'라고 직무를 정의한다.
대표적으로 SA(Solution Architect)와 DA(Data Architect), TA(Technical Architect)가 있으며,
System Architet와 Software Architect, BA(Business Architect), AA(Application Architect)등으로 다양한 아키텍트가 존재한다.
책은 1장에서(1.4 아키텍트) '일본에서 정의하는 IT 아키텍트'로 아키텍트를 설명하는데 '고객의 비즈니스 전략을 지원할 수 있도록 정보 시스템 전반의 정합성과 일관성을 유지하는 IT 아키텍처를 설계한다.' 라는 표현으로 명확하게 아키텍트의 직무를 정의한다.

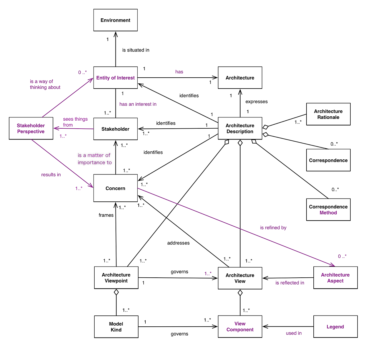
참고. ISO/IEC/IEEE 42010 시스템 및 소프트웨어 엔지니어링 - 아키텍처 설명은 시스템 및 소프트웨어 의 아키텍처 설명을 위한 국제 표준.


ISO/IEC/IEEE 42010: Conceptual Model
A Conceptual Model of Architecture Description ISO/IEC/IEEE 42010 is based upon a conceptual model – or “meta model” – of the terms and concepts pertaining to Architecture Description. The conceptual model is presented here using UML class diagrams
www.iso-architecture.org
책은 총 6장으로 구성되어 있다.
1장 아키텍트가 하는 일
2장 소프트웨어 설계
3장 아키텍처 설계
4장 아키텍처 구현
5장 품질 보증과 테스트
6장 아키텍트의 학습과 성장

저자는 2장 소프트웨어 설계 - SOLID 원칙 설명에서 코드와 다이어그램을 통해 직관적으로 5개의 원칙 사용의 중요성을 쉽게 설명한다. 'OCP의 핵심은 수정 과정을 완전히 없애는 것이 아니라 변경이 적은 안정적인 코드와 변경이 잦은 불안정한 코드를 분리하는데 있다는 점에 주목할 필요가 있다.'와 같이 핵심을 정리함으로써 정확하게 SOLID 원칙을 이해할 수 있도록 안내한다.

또한 '3장. 아키텍처 설계'와 '4장. 아키텍처 구현'에서는 그림과 표를 활용하여 해당 파트에서 중요한 내용을 반복 설명함으로써 아키텍처 설계와 구현의 흐름을 이해하기 쉽게 제시한다. 특히 3장에서는 '분산형 아키텍처의 장단점'과 '서비스 분할'을 자세하게 설명하는데, 사례를 통한 문제 해결 과정으로 서비스 분할의 필요성과 장점을 정리한다.

책의 마지막장인 6장은 '아키텍트의 학습과 성장'을 주제로 한다. 아키텍트로 성장하기 위해 필요한 기술 분야 제시는 물론, 임하는 자세와 학습 방법 그리고 추천 도서까지 제시하며 아키텍트가 되는 길을 안내한다.

빠르게 기술이 변화하고 비즈니스 로직이 복잡해지는 오늘날, 이키텍트와 아키텍처의 구성 역시도 중요성이 부각되고 있다. 아키텍트의 직무와 업무에 대한 하드 스킬과 소프트 스킬, 그리고 커리어 성장 방법을 모두 담고 있는 아키텍트 입문서 '아키텍트 첫걸음'을 예비 아키텍트와 개발자로서 한단계 레벨업을 하고 싶은 모든 분께 추천한다.
한빛미디어 <나는 리뷰어다> 활동을 위해서 책을 제공받아 작성된 서평입니다.
'Books > 나는 리뷰어다 2025(한빛미디어)' 카테고리의 다른 글
| [나는 리뷰어다] 밑바닥부터 시작하는 웹 브라우저(한빛미디어, 2025) (0) | 2025.10.27 |
|---|---|
| [나는 리뷰어다] 이것이 Spring AI다(한빛미디어, 2025) (1) | 2025.09.29 |
| [나는 리뷰어다] 핸즈온 LLM(한빛미디어, 2025) (7) | 2025.07.28 |
| [나는 리뷰어다] 소문난 명강의 김길성의 네트워크 딥다이브(한빛미디어, 2025) (3) | 2025.06.29 |
| [나는 리뷰어다] 윌 라슨의 엔지니어링 리더십(한빛미디어, 2025) (2) | 2025.06.01 |